首页 > 补贴资讯 >资讯详情

100万的EMF中小企业市场推广基金是什么?

时间:2024-07-31
浏览量:2387

「EMF」目标

「EMF」旨在向中小企业提供资助,以鼓励中小企业参与出口推广活动,藉此协助其扩展香港境外市场。


「EMF」申请资格

(一)申请基金资助的企业须符合以下资格:

1.在香港按照《商业登记条例》(香港法例第310章)登记的非上市企业。

2.在申请基金时,企业须在香港有实质业务运作。空壳公司或在香港境外从事主要业务运作的企业,均不会被视为在香港有实质业务运作。

3.如企业以前曾获基金资助,所获的累计资助金额不能超过基金规定的累计资助上限。拥有相近商业登记资料(例如业务性质、地址、联络电话、股东/董事)的申请企业,会被视为关连企业。就计算累计资助上限而言,该些关连企业会被视为单一企业,即该些关连企业所获的累计资助金额会被合并计算及不能超过累计资助上限。

4.企业并非申请所涉及的推广活动及相关服务的主办/协办机构/服务供应商或与主办/协办机构/服务供应商有关联的公司。

(二)注意事项:

1.就EMF而言,「企业」指以图利为目的而从事任何形式的业务的法人。非图利或非分配利润组织并不符合此资格。

2.由2021年4月30日起至2026年6月30日,EMF的资助范围扩大至由具良好往绩的机构举办,以本地市场为目标及具规模的展览会;和由香港贸易发展局及有良好信誉和往绩的展览主办机构举办的网上展览会;以及放宽只限中小企业申请的要求。

图片

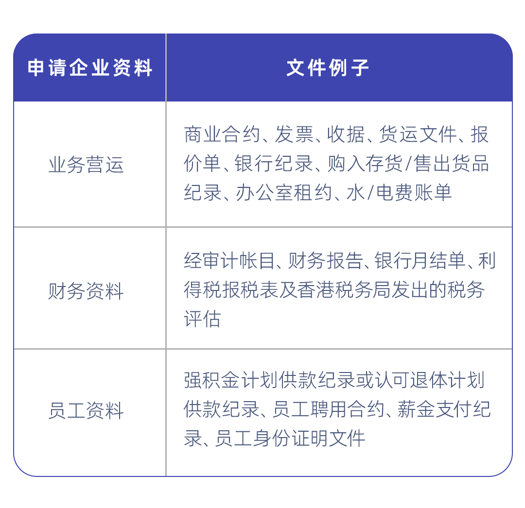
(三)为确定企业是否在香港有实质业务运作,企业需提交以下证明文件:

图片


「EMF」资助范围

EMF基金提供的资助,可供企业参与下列推广活动以推广其产品及 / 或服务。该些推广活动或平台必须由有良好往绩的机构主办或营运:

图片


EMF」额外资助条件

申请企业参与合资格的推广活动,仍须符合以下的条件才合资格获EMF基金资助:

(一)申请企业须以香港企业的身份参与推广活动,及必须在参展商名单、考察团名单、广告、电子平台 / 媒介及公司网页 / 流动应用程式上显示其公司全名及香港联络资料(如地址、电话号码、传真号码)。

(二)就展览会及商贸考察团而言,申请企业必须以参展商身份参与展览会,及以考察团成员身份参与商贸考察团。申请企业参与网上展览会、实体展览会的展位展览及商贸考察团,应由申请企业的东主/合伙人/股东及/或香港受薪雇员代表(即「合资格代表」)直接参与整项活动。其他任何形式,包括外判或委托第三者参与,均不被接纳。

(三)活动本身须与申请企业所经营的业务相关。申请企业只可在有关活动中推广公司本身的产品及 / 或服务。


「EMF」资助上限

(一)每宗申请的资助上限

每宗申请只可涵盖参与一项推广活动的相关开支。每宗成功获批的申请之最高资助额为申请企业就有关活动缴付的核准开支总费用的50%或10万港元,以较低者为准。申请企业在每宗申请下就视频/产品拍摄和编辑服务费用所获的资助额,将不超过该申请中所有其他合资格开支项目的核准政府资助总额,即上限为每宗申请的核准政府资助总额的50%。

(二)每家企业的累计资助上限

企业申请基金资助的次数不限,然而每家企业所获的累计资助上限为100万港元,而涉及申请建立或优化申请企业拥有的公司网站/流动应用程式的活动资助上限为每家企业的累计资助上限的50%。


总 结

「EMF」每家企业最高补贴100万港币,旨在向中小企业提供资助,以鼓励中小企业参与出口推广活动,藉此协助其扩展香港境外市场。